Common Data Service - D365 for Operations and Sales CDM Integration Setup and Concepts
Views (2419)
The following set of posts will discuss the setup, and integration concepts for the Common Data Service. I do want to provide my gratitude to Tribridge for allowing me to be part of a project where the Common Data Service was needed.
In case, you the reader, don't know about the Common Data Service, in a nutshell "The Common Data Service is the Microsoft Azure–based business application platform that enables you to easily build and extend applications with their business data. The Common Data Service does the heavy lifting of bringing together your data from across the Dynamics 365 family of services so you can focus on building and delivering the apps, insights and process automation that matter to you and your customers with PowerApps, Power BI, and Microsoft Flow."
Please read the entire article here https://docs.microsoft.com/en-us/common-data-service/entity-reference/introduction
The content will be divided in small posts, which be accessible from the links below. Please see of the preliminary information we gathered while setting up the environments needed for this project.
Prerequisites
In order to create new Power Apps CDS projects the following is needed:
- Global Admin role in an Office 365 tenant where Dynamics 365 for Operations and Dynamics 365 for Sales.
- KB4036524 - This hotfix enables sales order line synchronization with the Data Integration feature from Finance and Operations to Sales..
- KB4036461 - This hotfix enables sales order synchronization with the Data Integration feature from Finance and Operations to Sales.
- Prospect to cash solution for Dynamics 365 for Sales, version 1.14.0.0 (v14) or later. (https://mbs.microsoft.com/customersource/Global/365Enterprise/downloads/product-releases/MD365FNOPENTProspectToCash). (Done for D365 for Sales Customer Engagement).
- Microsoft Dynamics 365 for Finance and Operations, Enterprise edition July 2017 update with Platform update 8 (App 7.2.11792.56024 w/ Platform 7.0.4565.16212). Support for App 7.1 will be added with a hotfix.
- Dynamics 365 Sales, Enterprise Edition. The integration solution is compatible with Microsoft Dynamics 365 Customer Engagement Version 1612 (8.2.1.207) (DB 8.2.1.207) online.
- An environment in the Common Data Service. The environment must have a database for integration and you must be an environment administrator for that database.
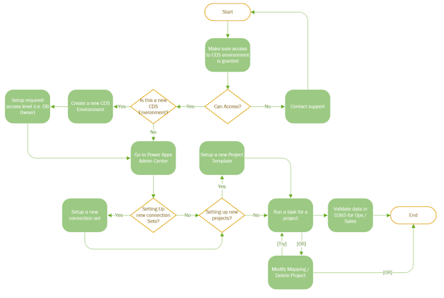
Solution Flow
The following is our vision of the entire process (at a very high-level).
Content Links
The following links contain the information we gathered to work with existing environments and entities, environment, connection sets and Projects creation, among others.
Create a new CDS Environment
Create a new Power Apps (CDS) Project
Working with Existing Power Apps (CDS) Projects
Working with Existing CDS Entities
Working with Existing Projects/Tasks Mapping
That's all for now. I'll be adding interesting articles on how to setup each project in CDS.
Create a new CDS Environment
Create a new Power Apps (CDS) Project
Working with Existing Power Apps (CDS) Projects
Working with Existing CDS Entities
Working with Existing Projects/Tasks Mapping
That's all for now. I'll be adding interesting articles on how to setup each project in CDS.
This was originally posted here.

Like
Report

*This post is locked for comments