Supplier Quality Management with Dynamics 365 F&O - part-1 Vendor On-boarding
Views (25)
"In the manufacturing world anything can be outsourced except accountability" (1). Manufacturing enterprise have to adhere to regulatory and statutory guidelines as set by various global organizations like FDA or EU. Manufacturers are responsible and accountable for managing their entire supply chain. This requires ensuring managing product compliance and safety standards from raw material sourcing to customer service processes. Vendors form a vital part of the supply chain process. This blog is focused on how to enable Supplier Quality Management (SQM) process with Microsoft Dynamics 365 Finance and Operations (F&O).
SQM can be broadly classified into 3 areas -
1. Selection and on-boarding
2. Collaboration
3. Risk analysis / scorecard
In this blog we will discuss Supplier or Vendor selection and on-boarding process using Microsoft Dynamics 365 F&O.
Firms have to set-up processes to ensure that their prospective vendor partners are identified and evaluated based on a set enterprise wide criteria with proper due diligence. This could be a manual process in which a questionnaire is sent to the vendor prospect and based on the data provided the vendors are evaluated by Supplier Quality Management personnel.
The supplier may have to go through a denied trade list verification check for export regulations. The Vendor has to provide several documents such as quality certifications and financial stability. The Vendors are also evaluated based on stringent industry compliance requirements for example the source of minerals and other raw materials are not from a conflicting nation.
The above vendor evaluation and selection manual processes can be automated and enhanced using Vendor on-boarding process with Microsoft Dynamics 365 F&O as shown -
The steps are detailed below -
1. The purchasing / buyer user will create a prospective vendor registration request record in Dynamics 365. This will have the Vendor company and contact details with email.
The user will submit the Vendor prospect for an initial trade approval. The status changes from new to user requested.
2. Most enterprises will need to ensure that the Vendor prospect is not on a denied trade party list. This check and verification will need to be done before going further in the on-boarding process.
If approved the Vendor contact record is created in Azure AD B2C. (for more details on setting up Azure AD B2C with Dynamics F&O refer (2))
An external user record is also created in Microsoft Dynamics 365 F&O with an external user limited security role. (for more details on setting up Azure AD B2C with Dynamics F&O refer (2))
An email is also sent to the Vendor contact to log into the Microsoft Dynamics 365 F&O.
The request status changes to user invited.
3. Once the Vendor contact logs into the system they have to change their password and are given access to the Vendor questionnaire. The questionnaire asks for the basic information of the Vendor. We can also create our own questionnaire for getting more detailed information in order to complete evaluation. Once the Vendor contact completes the questionnaire a task can be created for the Supplier Quality Management (SQM) team to start the evaluation process. The record status changes to "registration in progress".
4. The SQM team can do the evaluation and can ask for more information such as certifications and other records as needed further by email. Once evaluation is complete they can accept or reject the Vendor prospect. The record status changes to user accepted or rejected accordingly.
5. If accepted the Vendor and Vendor contact record are created in Microsoft Dynamics 365 F&O. A request can be sent to Accounts Payable to now set-up the Vendor payment details as necessary.
The entire process is now digitized and records can be maintained for future audit purposes. This also helps in getting multiple approvals for on-boarding the Vendor.
Things to note -
1. The questionnaire is not as flexible as one would hope it to be. In the future it may be possible to use the enriched Microsoft Flow for creating the same.
2. It is currently not possible for the prospective Vendor contact to provide attachment along with the questionnaire.
3. The Vendor record once approved and created may also have been granted access to Vendor collaboration. This needs to be verified and access removed if not required to be given.
4. If the Vendor is rejected the system will remove the access from Microsoft Dynamics 365. In addition steps needs to be taken to remove the Vendor prospect record and also delete in Azure AD B2C.
Hope the above is useful and you can digitize the Vendor on-boarding process using Microsoft Dynamics 365 F&O. I will write more about Vendor evaluation and collaboration in my future blogs on Supplier Quality Management. Thanks for reading.
Mihir Shah
@365withoutcode
Reference
(1) - Ref - SQM on www.mastercontrol.com
(2) - https://docs.microsoft.com/en-us/dynamics365/unified-operations/supply-chain/procurement/set-up-maintain-vendor-collaboration
SQM can be broadly classified into 3 areas -
1. Selection and on-boarding
2. Collaboration
3. Risk analysis / scorecard
In this blog we will discuss Supplier or Vendor selection and on-boarding process using Microsoft Dynamics 365 F&O.
Firms have to set-up processes to ensure that their prospective vendor partners are identified and evaluated based on a set enterprise wide criteria with proper due diligence. This could be a manual process in which a questionnaire is sent to the vendor prospect and based on the data provided the vendors are evaluated by Supplier Quality Management personnel.
The supplier may have to go through a denied trade list verification check for export regulations. The Vendor has to provide several documents such as quality certifications and financial stability. The Vendors are also evaluated based on stringent industry compliance requirements for example the source of minerals and other raw materials are not from a conflicting nation.
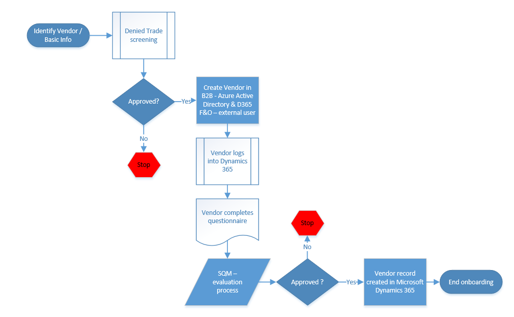
The above vendor evaluation and selection manual processes can be automated and enhanced using Vendor on-boarding process with Microsoft Dynamics 365 F&O as shown -
| Vendor On-boarding process |
The steps are detailed below -
1. The purchasing / buyer user will create a prospective vendor registration request record in Dynamics 365. This will have the Vendor company and contact details with email.
| Prospective Vendor Registration Request |
2. Most enterprises will need to ensure that the Vendor prospect is not on a denied trade party list. This check and verification will need to be done before going further in the on-boarding process.
If approved the Vendor contact record is created in Azure AD B2C. (for more details on setting up Azure AD B2C with Dynamics F&O refer (2))
| Security roles assigned to external user |
An external user record is also created in Microsoft Dynamics 365 F&O with an external user limited security role. (for more details on setting up Azure AD B2C with Dynamics F&O refer (2))
An email is also sent to the Vendor contact to log into the Microsoft Dynamics 365 F&O.
The request status changes to user invited.
3. Once the Vendor contact logs into the system they have to change their password and are given access to the Vendor questionnaire. The questionnaire asks for the basic information of the Vendor. We can also create our own questionnaire for getting more detailed information in order to complete evaluation. Once the Vendor contact completes the questionnaire a task can be created for the Supplier Quality Management (SQM) team to start the evaluation process. The record status changes to "registration in progress".
4. The SQM team can do the evaluation and can ask for more information such as certifications and other records as needed further by email. Once evaluation is complete they can accept or reject the Vendor prospect. The record status changes to user accepted or rejected accordingly.
5. If accepted the Vendor and Vendor contact record are created in Microsoft Dynamics 365 F&O. A request can be sent to Accounts Payable to now set-up the Vendor payment details as necessary.
The entire process is now digitized and records can be maintained for future audit purposes. This also helps in getting multiple approvals for on-boarding the Vendor.
Things to note -
1. The questionnaire is not as flexible as one would hope it to be. In the future it may be possible to use the enriched Microsoft Flow for creating the same.
2. It is currently not possible for the prospective Vendor contact to provide attachment along with the questionnaire.
3. The Vendor record once approved and created may also have been granted access to Vendor collaboration. This needs to be verified and access removed if not required to be given.
4. If the Vendor is rejected the system will remove the access from Microsoft Dynamics 365. In addition steps needs to be taken to remove the Vendor prospect record and also delete in Azure AD B2C.
Hope the above is useful and you can digitize the Vendor on-boarding process using Microsoft Dynamics 365 F&O. I will write more about Vendor evaluation and collaboration in my future blogs on Supplier Quality Management. Thanks for reading.
Mihir Shah
@365withoutcode
Reference
(1) - Ref - SQM on www.mastercontrol.com
(2) - https://docs.microsoft.com/en-us/dynamics365/unified-operations/supply-chain/procurement/set-up-maintain-vendor-collaboration
This was originally posted here.

Like
Report
*This post is locked for comments